Revolutionizing Hospitality: Bridging the Technology Gap with AI and ML Solutions
Executive Summary
The restaurant industry is at a crucial juncture, facing unprecedented challenges and opportunities driven by technology. As consumer preferences evolve towards personalized experiences, restaurants must adapt by leveraging advanced technologies such as Artificial Intelligence (AI) and Machine Learning (ML). This white paper explores the existing technological landscape within the restaurant sector, identifies critical gaps, and proposes innovative AI-driven solutions, particularly focusing on LLMs and ML implementations, to enhance customer experiences and operational efficiencies. By bridging the technology gap, restaurants can not only survive but thrive in an increasingly competitive market.
Introduction
Overview of the Restaurant Industry
The restaurant industry is a significant contributor to the global economy, with millions of establishments catering to diverse tastes and preferences. However, the industry faces numerous challenges, including heightened competition, fluctuating consumer demands, and the necessity for personalized dining experiences. As customers increasingly seek convenience and personalization, restaurants must integrate technology to meet these expectations while optimizing their operations.
Importance of Technology in the Restaurant Sector
Technological advancements are reshaping the restaurant landscape. From digital ordering systems to sophisticated inventory management tools, technology plays a vital role in enhancing operational efficiency and customer engagement. Restaurants that embrace these innovations can create competitive advantages, streamline processes, and elevate the overall dining experience.
Existing Technologies in Restaurants
Overview of Current Systems
-
Point of Sale (POS) Systems: Essential for managing transactions and orders, POS systems have become ubiquitous in restaurants. However, many lack advanced features like predictive analytics for demand forecasting and detailed customer preference tracking.
-
Online Ordering and Delivery Apps: These platforms have gained popularity but often offer limited customization for restaurant branding and may lack integration with a restaurant's existing systems.
-
Reservation and Waitlist Systems: While these systems help manage customer flow, they can be improved by providing real-time updates about table readiness and integrating with traffic and parking apps for holistic visit planning.
-
Digital Menus and Kiosks: While they enhance ordering efficiency, many digital menus lack personalization capabilities based on customer history or preferences.
-
Inventory Management Systems: These systems track stock levels but frequently do not predict future needs or adjust orders based on trend analysis.
Limitations of Existing Technologies
The primary limitation of current technologies in the restaurant industry is their inability to integrate seamlessly. Many restaurants operate with disparate systems that do not communicate effectively, leading to inefficiencies and missed opportunities for data-driven decision-making.
Identified Gaps and Opportunities for IT Consultancy
-
Integration Services: Offering solutions to integrate separate systems for POS, inventory management, online ordering, and customer management enhances data flow and operational efficiency.
-
AI-Driven Personalization: Developing AI systems that analyze customer data can offer personalized dining experiences, suggest menu items based on past preferences, and recommend dishes based on dietary restrictions.
-
Advanced Analytics and Reporting: Many restaurants collect data but fail to harness its full potential. Providing advanced analytics services can offer actionable insights into customer behavior, sales trends, and operational efficiencies.
-
Smart Inventory Management: Developing AI-powered inventory systems can predict future inventory needs based on various factors like historical data, local events, and weather forecasts.
-
Enhanced Customer Engagement Tools: Tools that enable direct interaction with customers through customized marketing messages, loyalty programs, and feedback mechanisms can significantly improve customer engagement.
-
Sustainability Technology Solutions: As sustainability becomes a priority, providing technology that helps manage energy use, reduce waste, and optimize food usage is increasingly important.
-
Virtual and Augmented Reality: Implementing VR for remote dining experiences or AR for interactive menus can enhance the overall customer experience.
-
Cybersecurity Solutions: With the rise of digital transactions and data collection, restaurants require robust cybersecurity measures to protect sensitive customer and business data.
Customer Empathy: Understanding Your Challenges
At [Your Consultancy Name], we recognize the unique challenges faced by restaurant owners and operators. The struggle to balance quality service with operational efficiency is a common theme. Your customers expect personalized experiences, swift service, and consistent quality. Navigating these expectations while managing costs, staffing, and inventory can feel overwhelming.
We understand that every restaurant has its unique story, customer base, and challenges. Whether you’re a quaint local diner or a high-end restaurant, the pressure to innovate and adapt is constant. Our consultancy is committed to not only understanding these nuances but also providing tailored solutions that resonate with your specific operational needs and customer expectations.

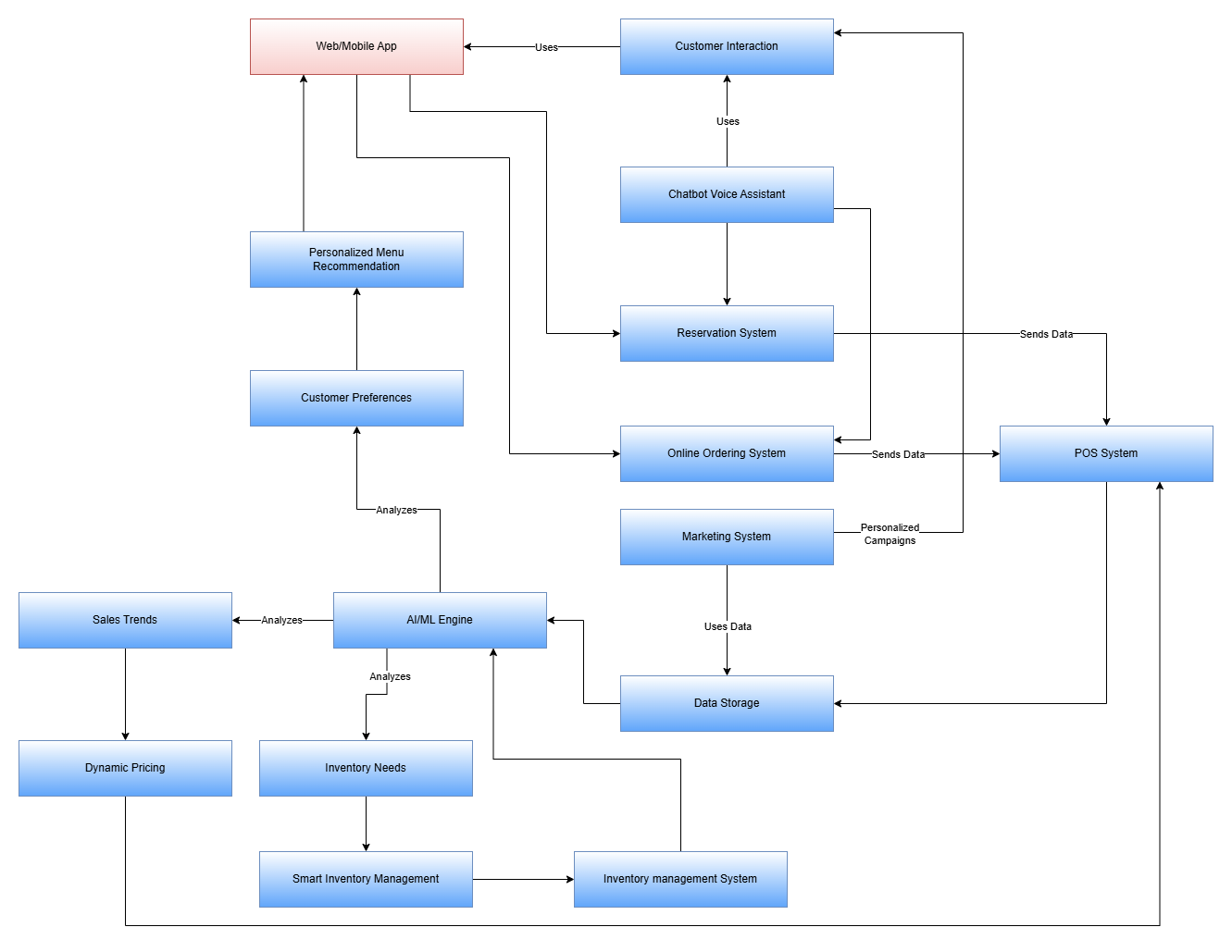
AI and Machine Learning Applications in Restaurants
Enhancing Customer Experience
-
AI-Driven Personalization:
- Smart Menus with LLMs: Implement LLMs to analyze customer preferences, dietary restrictions, and past orders, enabling the creation of personalized menu suggestions. For instance, a customer with gluten intolerance can receive tailored recommendations that meet their needs.
- Dynamic Pricing: Use ML algorithms to adjust menu prices in real-time based on demand, time of day, or special events, optimizing both customer satisfaction and revenue.
-
Virtual Assistants and Chatbots:
- Deploy chatbots powered by LLMs on your website and mobile app to handle reservations, answer FAQs, and provide personalized recommendations. These bots can integrate with messaging platforms like WhatsApp or Facebook Messenger for seamless customer interaction.
- Use voice-activated assistants in the restaurant to allow customers to place orders or request assistance without waiting for a server, enhancing the overall dining experience.
-
Augmented Reality (AR) Menus: Introduce AR features where customers can view 3D models of menu items on their smartphones or tablets before ordering, making the menu interactive and engaging.
Improving Operational Efficiency
-
Kitchen Automation: Utilize AI-driven tools to streamline kitchen operations, from inventory management to automated cooking processes. This can help reduce preparation times and minimize human error, allowing staff to focus on delivering exceptional service.
-
Predictive Analytics: Implement ML systems to forecast future demands based on historical sales data, weather conditions, and local events. This data-driven approach to staffing and inventory management can lead to significant cost savings.
Optimizing Inventory Management
- AI-Powered Inventory Systems: Develop sophisticated inventory management tools that not only track stock levels but also leverage ML to predict future needs based on various data points. This allows restaurants to optimize their inventory and reduce wastage effectively.
Marketing and Customer Insights
-
AI-Driven Marketing Campaigns: Use machine learning algorithms to analyze customer data and create highly targeted marketing campaigns. These campaigns can include personalized promotions and loyalty programs based on customer behavior and preferences.
-
Sentiment Analysis Using LLMs: Employ LLMs to monitor and analyze customer reviews and social media mentions, providing insights into customer satisfaction and identifying areas for improvement.
How Our Consultancy Can Bridge the Gap
Custom Development
We offer customized solutions that cater specifically to the unique needs of each restaurant, including software that integrates with existing hardware. Our team understands the intricacies of restaurant operations and designs systems that not only meet current demands but also anticipate future needs.
Strategic Consultation and Planning
Our consultancy provides strategic advice based on data analytics to help restaurants understand their market better and optimize their service delivery. This includes identifying the most impactful areas for AI integration and designing a phased rollout plan to mitigate risks effectively.
Implementation and Integration
We provide expert assistance in the technical implementation and integration of AI systems. This includes setting up the infrastructure, ensuring compatibility with existing hardware and software, and configuring systems for optimal performance.
Ongoing Support and Training
We implement systems and train staff on how to use new technologies effectively, with ongoing support to ensure systems are updated and optimized. Our commitment to your success extends beyond implementation; we are dedicated to helping you maximize the value of your technology investments.
Case Studies of Successful AI Implementations
Case Study 1: Smart Menu Implementation at a Local Diner
- Challenge: A mid-sized diner struggled to offer personalized dining experiences amid increasing competition.
- Solution: Implemented an AI-driven smart menu powered by LLMs that analyzed customer preferences and dietary restrictions.
- Result: Increased customer satisfaction and a 20% boost in repeat visits, along with a noticeable reduction in order errors.
Case Study 2: Predictive Analytics in Inventory Management at a High-End Restaurant
- Challenge: A high-end restaurant faced significant food wastage due to over-ordering and inability to predict demand accurately.
- Solution: Integrated predictive analytics tools to forecast demand based on historical data and local events.
- Result: Reduced food waste by 30% and improved cost-efficiency, leading to an overall increase in profit margins.
Conclusion
The integration of AI and ML technologies in the restaurant industry presents a transformative opportunity for businesses to enhance customer experiences, improve operational efficiencies, and drive growth. By focusing on LLMs and tailored AI solutions, our consultancy can help restaurants navigate this transformation effectively, ensuring they remain competitive in a rapidly evolving landscape.
At [Your Consultancy Name], we empathize with your challenges and are committed to providing the tools and insights needed to thrive in this dynamic environment. Together, we can build a future where technology and personalized service go hand in hand, creating memorable dining experiences for your customers.
References
-
Industry Reports and Market Analysis Data
- National Restaurant Association (NRA). (2023). 2023 State of the Restaurant Industry Report. [Link to report]
- IBISWorld. (2023). Restaurant Industry in the US - Market Research Report. [Link to report]
-
Case Studies of AI Implementations in the Restaurant Sector
- Case Study: AI in the Kitchen: How Smart Technology is Transforming Restaurant Operations. [Link to case study]
- Case Study: Using AI for Customer Engagement in Restaurants: A Success Story. [Link to case study]
-
Relevant Academic and Industry Literature on AI and Machine Learning
- Kuo, W., & Yang, C. (2022). "The Impact of Artificial Intelligence on the Food Service Industry." International Journal of Hospitality Management. [Link to article]
- Zhang, X., & Zhao, Y. (2021). "Machine Learning Applications in the Food Industry: An Overview." Food Control. [Link to article]











